• 當前位置: 首頁 > 新聞資訊 > 行業新聞 > 詳細內容

    行業關注 | “十四五”工程建設企業怎么干,規劃綱要找答案!

    廣東建筑工業化展     2021-03-30     1656

    圖片


    日前,《中華人民共和國國民經濟和社會發展第十四個五年規劃和2035年遠景目標綱要》正式對外公布。

    “十四五”時期是我國全面建成小康社會、實現第一個百年奮斗目標之后,乘勢而上開啟全面建設社會主義現代化國家新征程、向第二個百年奮斗目標進軍的第一個五年。在這個新的發展階段里,工程建設行業又有什么新的要求和規劃呢?


     1 
    建設現代化基礎設施體系 


    統籌推進傳統基礎設施和新型基礎設施建設,打造系統完備、高效實用、智能綠色、安全可靠的現代化基礎設施體系。


    ▌1. 加快建設新型基礎設施

    布局建設信息基礎設施、融合基礎設施、創新基礎設施等新型基礎設施。

    • 建設高速泛在、天地一體、集成互聯、安全高效的信息基礎設施,增強數據感知、傳輸、存儲和運算能力。

    • 加快5G網絡規模化部署,用戶普及率提高到56%,推廣升級千兆光纖網絡。

    • 前瞻布局6G網絡技術儲備。

    • 擴容骨干網互聯節點,新設一批國際通信出入口,全面推進互聯網協議第六版(IPv6)商用部署。

    • 實施中西部地區中小城市基礎網絡完善工程。

    • 推動物聯網全面發展,打造支持固移融合、寬窄結合的物聯接入能力。

    • 建設若干國家樞紐節點和大數據中心集群,建設E級和10E級超級計算中心。

    • 積極穩妥發展工業互聯網和車聯網。

    • 打造全球覆蓋、高效運行的通信、導航、遙感空間基礎設施體系,建設商業航天發射場。

    • 加快交通、能源、市政等傳統基礎設施數字化改造,加強泛在感知、終端聯網、智能調度體系建設。

    • 發揮市場主導作用,打通多元化投資渠道,構建新型基礎設施標準體系。

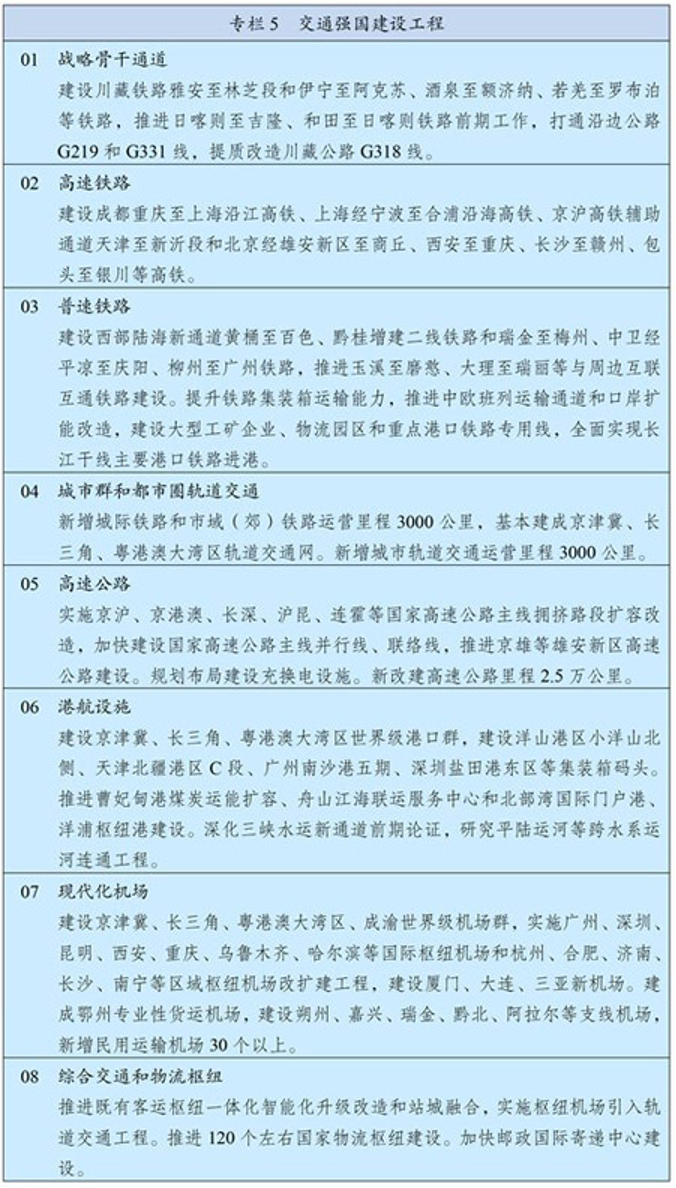
    2. 加快建設交通強國

    建設現代化綜合交通運輸體系,推進各種運輸方式一體化融合發展,提高網絡效應和運營效率。

    • 完善綜合運輸大通道,加強出疆入藏、中西部地區、沿江沿海沿邊戰略骨干通道建設,有序推進能力緊張通道升級擴容,加強與周邊國家互聯互通。

    • 構建快速網,基本貫通“八縱八橫”高速鐵路,提升國家高速公路網絡質量,加快建設世界級港口群和機場群。

    • 完善干線網,加快普速鐵路建設和既有鐵路電氣化改造,優化鐵路客貨布局,推進普通國省道瓶頸路段貫通升級,推動內河高等級航道擴能升級,穩步建設支線機場、通用機場和貨運機場,積極發展通用航空。

    • 加強郵政設施建設,實施快遞“進村進廠出海”工程。

    • 推進城市群都市圈交通一體化,加快城際鐵路、市域(郊)鐵路建設,構建高速公路環線系統,有序推進城市軌道交通發展。

    • 提高交通通達深度,推動區域性鐵路建設,加快沿邊抵邊公路建設,繼續推進“四好農村路”建設,完善道路安全設施。

    • 構建多層級、一體化綜合交通樞紐體系,優化樞紐場站布局、促進集約綜合開發,完善集疏運系統,發展旅客聯程運輸和貨物多式聯運,推廣全程“一站式”、“一單制”服務。

    • 推進中歐班列集結中心建設。深入推進鐵路企業改革,全面深化空管體制改革,推動公路收費制度和養護體制改革。


    圖片
    ▌3. 構建現代能源體系


    推進能源革命,建設清潔低碳、安全高效的能源體系,提高能源供給保障能力。

    • 加快發展非化石能源,堅持集中式和分布式并舉,大力提升風電、光伏發電規模。

    • 加快發展東中部分布式能源。

    • 有序發展海上風電。

    • 加快西南水電基地建設。

    • 安全穩妥推動沿海核電建設。

    • 建設一批多能互補的清潔能源基地,非化石能源占能源消費總量比重提高到20%左右。

    • 推動煤炭生產向資源富集地區集中,合理控制煤電建設規模和發展節奏,推進以電代煤。

    • 有序放開油氣勘探開發市場準入,加快深海、深層和非常規油氣資源利用,推動油氣增儲上產。

    • 因地制宜開發利用地熱能。

    • 提高特高壓輸電通道利用率。

    • 加快電網基礎設施智能化改造和智能微電網建設,加強源網荷儲銜接,提升清潔能源消納和存儲能力,推進煤電靈活性改造,加快抽水蓄能電站建設和新型儲能技術規模化應用。

    • 完善煤炭跨區域運輸通道和集疏運體系,加快建設天然氣主干管道,完善油氣互聯互通網絡。


    圖片圖片
    ▌4. 加強水利基礎設施建設


    立足流域整體和水資源空間均衡配置,加強跨行政區河流水系治理保護和骨干工程建設,強化大中小微水利設施協調配套,提升水資源優化配置和水旱災害防御能力。

    • 堅持節水優先,完善水資源配置體系,建設水資源配置骨干項目,加強重點水源和城市應急備用水源工程建設。

    • 實施防洪提升工程,解決防汛薄弱環節,加快防洪控制性樞紐工程建設和中小河流治理、病險水庫除險加固,全面推進堤防和蓄滯洪區建設。

    • 加強水源涵養區保護修復,加大重點河湖保護和綜合治理力度,恢復水清岸綠的水生態體系。

    圖片


     2 


    構建新發展格局

    拓展投資空間 

    優化投資結構,提高投資效率,保持投資合理增長。

    • 加快補齊基礎設施、市政工程、農業農村、公共安全、生態環保、公共衛生、物資儲備、防災減災、民生保障等領域短板,推動企業設備更新和技術改造,擴大戰略性新興產業投資。

    • 推進既促消費惠民生又調結構增后勁的新型基礎設施、新型城鎮化、交通水利等重大工程建設。

    • 面向服務國家重大戰略,實施川藏鐵路、西部陸海新通道、國家水網、雅魯藏布江下游水電開發、星際探測、北斗產業化等重大工程,推進重大科研設施、重大生態系統保護修復、公共衛生應急保障、重大引調水、防洪減災、送電輸氣、沿邊沿江沿海交通等一批強基礎、增功能、利長遠的重大項目建設。

    • 深化投融資體制改革,發揮政府投資撬動作用,激發民間投資活力,形成市場主導的投資內生增長機制。健全項目謀劃、儲備、推進機制,加大資金、用地等要素保障力度,加快投資項目落地見效。

    • 規范有序推進政府和社會資本合作(PPP),推動基礎設施領域不動產投資信托基金(REITs)健康發展,有效盤活存量資產,形成存量資產和新增投資的良性循環。


     3 
    提升政府經濟治理能力
    構建一流營商環境 


    深化簡政放權、放管結合、優化服務改革,全面實行政府權責清單制度,持續優化市場化法治化國際化營商環境。

    • 實施全國統一的市場準入負面清單制度,破除清單之外隱性準入壁壘,以服務業為重點進一步放寬準入限制。

    • 精簡行政許可事項,減少歸并資質資格許可,取消不必要的備案登記和年檢認定,規范涉企檢查。

    • 全面推行“證照分離”、“照后減證”改革,全面開展工程建設項目審批制度改革。

    • 改革生產許可制度,簡化工業產品審批程序,實施涉企經營許可事項清單管理。

    • 建立便利、高效、有序的市場主體退出制度,簡化普通注銷程序,建立健全企業破產和自然人破產制度。

    • 創新政務服務方式,推進審批服務便民化。

    • 深化國際貿易“單一窗口”建設。

    • 完善營商環境評價體系。


     4 
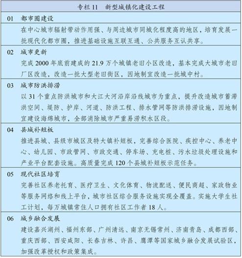
    完善新型城鎮化戰略
    全面提升城市品質 


    加快轉變城市發展方式,統籌城市規劃建設管理,實施城市更新行動,推動城市空間結構優化和品質提升。


    ▌1. 轉變城市發展方式


    按照資源環境承載能力合理確定城市規模和空間結構,統籌安排城市建設、產業發展、生態涵養、基礎設施和公共服務。

    • 推行功能復合、立體開發、公交導向的集約緊湊型發展模式,統籌地上地下空間利用,增加綠化節點和公共開敞空間,新建住宅推廣街區制。

    • 推行城市設計和風貌管控,落實適用、經濟、綠色、美觀的新時期建筑方針,加強新建高層建筑管控。

    • 加快推進城市更新,改造提升老舊小區、老舊廠區、老舊街區和城中村等存量片區功能,推進老舊樓宇改造,積極擴建新建停車場、充電樁。

    ▌2. 推進新型城市建設

    順應城市發展新理念新趨勢,開展城市現代化試點示范,建設宜居、創新、智慧、綠色、人文、韌性城市。

    • 提升城市智慧化水平,推行城市樓宇、公共空間、地下管網等“一張圖”數字化管理和城市運行一網統管。

    • 科學規劃布局城市綠環綠廊綠楔綠道,推進生態修復和功能完善工程,優先發展城市公共交通,建設自行車道、步行道等慢行網絡,發展智能建造,推廣綠色建材、裝配式建筑和鋼結構住宅,建設低碳城市。

    • 建設源頭減排、蓄排結合、排澇除險、超標應急的城市防洪排澇體系,推動城市內澇治理取得明顯成效。

    • 增強公共設施應對風暴、干旱和地質災害的能力,完善公共設施和建筑應急避難功能。

    • 加強無障礙環境建設。

    • 拓展城市建設資金來源渠道,建立期限匹配、渠道多元、財務可持續的融資機制。

    ▌3. 完善住房市場體系和住房保障體系

    堅持因地制宜、多策并舉,夯實城市政府主體責任,穩定地價、房價和預期。

    • 建立住房和土地聯動機制,加強房地產金融調控,發揮住房稅收調節作用,支持合理自住需求,遏制投資投機性需求。

    • 單列租賃住房用地計劃,探索利用集體建設用地和企事業單位自有閑置土地建設租賃住房,支持將非住宅房屋改建為保障性租賃住房。

    • 完善土地出讓收入分配機制,加大財稅、金融支持力度。

    • 因地制宜發展共有產權住房。處理好基本保障和非基本保障的關系,完善住房保障方式,健全保障對象、準入門檻、退出管理等政策。

    圖片


     5 
    優化區域經濟布局
    促進區域協調發展 


    ▌1. 深入實施區域重大戰略

    聚焦實現戰略目標和提升引領帶動能力,推動區域重大戰略取得新的突破性進展,促進區域間融合互動、融通補充。

    (1)加快推動京津冀協同發展(如圖4)

    圖片

    (2)全面推動長江經濟帶發展

    (3)積極穩妥推進粵港澳大灣區建設(如圖5)

    圖片

    (4)提升長三角一體化發展水平(如圖6)

    圖片

    (5)扎實推進黃河流域生態保護和高質量發展

    ▌2.?深入實施區域協調發展戰略

    • 深入推進西部大開發、東北全面振興、中部地區崛起、東部率先發展,支持特殊類型地區加快發展,在發展中促進相對平衡。

    • 統籌推進革命老區振興,因地制宜發展特色產業,傳承弘揚紅色文化,支持贛閩粵原中央蘇區高質量發展示范,推進陜甘寧、大別山、左右江、川陜、沂蒙等革命老區綠色創新發展。

    • 推進生態退化地區綜合治理和生態脆弱地區保護修復,支持畢節試驗區建設。

    • 推動資源型地區可持續發展示范區和轉型創新試驗區建設,實施采煤沉陷區綜合治理和獨立工礦區改造提升工程。

    • 推進老工業基地制造業競爭優勢重構,建設產業轉型升級示范區。

    • 改善國有林場林區基礎設施。

    圖片

    ▌3. 積極拓展海洋經濟發展空間

    堅持陸海統籌、人海和諧、合作共贏,協同推進海洋生態保護、海洋經濟發展和海洋權益維護,加快建設海洋強國。

    (1)建設現代海洋產業體系

    • 圍繞海洋工程、海洋資源、海洋環境等領域突破一批關鍵核心技術。

    • 培育壯大海洋工程裝備、海洋生物醫藥產業,推進海水淡化和海洋能規模化利用,提高海洋文化旅游開發水平。

    (2)打造可持續海洋生態環境

    • 探索建立沿海、流域、海域協同一體的綜合治理體系。

    • 嚴格圍填海管控,加強海岸帶綜合管理與濱海濕地保護。

    • 拓展入海污染物排放總量控制范圍,保障入海河流斷面水質。

    • 加快推進重點海域綜合治理,構建流域-河口-近岸海域污染防治聯動機制,推進美麗海灣保護與建設。

    • 防范海上溢油、危險化學品泄露等重大環境風險,提升應對海洋自然災害和突發環境事件能力。


     6 
    推動綠色發展
    促進人與自然和諧共生 


    ▌1. 提升生態系統質量和穩定性

    堅持山水林田湖草系統治理,著力提高生態系統自我修復能力和穩定性,守住自然生態安全邊界,促進自然生態系統質量整體改善。

    (1)完善生態安全屏障體系

    • 強化國土空間規劃和用途管控,劃定落實生態保護紅線、永久基本農田、城鎮開發邊界以及各類海域保護線。

    • 以國家重點生態功能區、生態保護紅線、國家級自然保護地等為重點,實施重要生態系統保護和修復重大工程,加快推進青藏高原生態屏障區、黃河重點生態區、長江重點生態區和東北森林帶、北方防沙帶、南方丘陵山地帶、海岸帶等生態屏障建設。

    • 加強長江、黃河等大江大河和重要湖泊濕地生態保護治理,加強重要生態廊道建設和保護。

    • 全面加強天然林和濕地保護,濕地保護率提高到55%。科學推進水土流失和荒漠化、石漠化綜合治理,開展大規模國土綠化行動,推行林長制。

    圖片

    (2)健全生態保護補償機制

    加大重點生態功能區、重要水系源頭地區、自然保護地轉移支付力度,鼓勵受益地區和保護地區、流域上下游通過資金補償、產業扶持等多種形式開展橫向生態補償。

    • 完善市場化多元化生態補償,鼓勵各類社會資本參與生態保護修復。

    • 完善森林、草原和濕地生態補償制度。

    • 推動長江、黃河等重要流域建立全流域生態補償機制。

    • 建立生態產品價值實現機制,在長江流域和三江源國家公園等開展試點。

    • 制定實施生態保護補償條例。

    圖片

    ▌2.?持續改善環境質量

    深入打好污染防治攻堅戰,建立健全環境治理體系,推進精準、科學、依法、系統治污,協同推進減污降碳,不斷改善空氣、水環境質量,有效管控土壤污染風險。

    (1)深入開展污染防治行動

    堅持源頭防治、綜合施策,強化多污染物協同控制和區域協同治理。

    • 加強城市大氣質量達標管理,推進細顆粒物(PM2.5)和臭氧(O3)協同控制,地級及以上城市PM2.5濃度下降10%,有效遏制O3濃度增長趨勢,基本消除重污染天氣。

    • 持續改善京津冀及周邊地區、汾渭平原、長三角地區空氣質量,因地制宜推動北方地區清潔取暖、工業窯爐治理、非電行業超低排放改造,加快揮發性有機物排放綜合整治,氮氧化物和揮發性有機物排放總量分別下降10%以上。

    • 完善水污染防治流域協同機制,加強重點流域、重點湖泊、城市水體和近岸海域綜合治理,推進美麗河湖保護與建設,化學需氧量和氨氮排放總量分別下降8%,基本消除劣Ⅴ類國控斷面和城市黑臭水體。

    • 開展城市飲用水水源地規范化建設,推進重點流域重污染企業搬遷改造。

    • 推進受污染耕地和建設用地管控修復,實施水土環境風險協同防控。

    • 加強塑料污染全鏈條防治。

    • 加強環境噪聲污染治理。重視新污染物治理。

    (2)全面提升環境基礎設施水平

    構建集污水、垃圾、固廢、危廢、醫廢處理處置設施和監測監管能力于一體的環境基礎設施體系,形成由城市向建制鎮和鄉村延伸覆蓋的環境基礎設施網絡。

    • 推進城鎮污水管網全覆蓋,開展污水處理差別化精準提標,推廣污泥集中焚燒無害化處理,城市污泥無害化處置率達到90%,地級及以上缺水城市污水資源化利用率超過25%。

    • 建設分類投放、分類收集、分類運輸、分類處理的生活垃圾處理系統。

    • 以主要產業基地為重點布局危險廢棄物集中利用處置設施。

    • 加快建設地級及以上城市醫療廢棄物集中處理設施,健全縣域醫療廢棄物收集轉運處置體系。

    (3)積極應對氣候變化

    落實2030年應對氣候變化國家自主貢獻目標,制定2030年前碳排放達峰行動方案。

    • 完善能源消費總量和強度雙控制度,重點控制化石能源消費。

    • 實施以碳強度控制為主、碳排放總量控制為輔的制度,支持有條件的地方和重點行業、重點企業率先達到碳排放峰值。

    • 推動能源清潔低碳安全高效利用,深入推進工業、建筑、交通等領域低碳轉型。

    • 加大甲烷、氫氟碳化物、全氟化碳等其他溫室氣體控制力度。

    • 提升生態系統碳匯能力。

    • 錨定努力爭取2060年前實現碳中和。

    • 加強全球氣候變暖對我國承受力脆弱地區影響的觀測和評估,提升城鄉建設、農業生產、基礎設施適應氣候變化能力。

    (4)健全現代環境治理體系

    建立地上地下、陸海統籌的生態環境治理制度。

    • 全面實行排污許可制,實現所有固定污染源排污許可證核發,推動工業污染源限期達標排放,推進排污權、用能權、用水權、碳排放權市場化交易。

    • 完善環境保護、節能減排約束性指標管理。

    • 完善河湖管理保護機制,強化河長制、湖長制。

    • 加強領導干部自然資源資產離任審計。

    • 完善中央生態環境保護督察制度。

    • 完善省以下生態環境機構監測監察執法垂直管理制度,推進生態環境保護綜合執法改革,完善生態環境公益訴訟制度。

    • 加大環保信息公開力度,加強企業環境治理責任制度建設,完善公眾監督和舉報反饋機制,引導社會組織和公眾共同參與環境治理。

    ▌3.?加快發展方式綠色轉型

    堅持生態優先、綠色發展,推進資源總量管理、科學配置、全面節約、循環利用,協同推進經濟高質量發展和生態環境高水平保護。

    (1)全面提高資源利用效率

    • 堅持節能優先方針,深化工業、建筑、交通等領域和公共機構節能,推動5G、大數據中心等新興領域能效提升,強化重點用能單位節能管理,實施能量系統優化、節能技術改造等重點工程,加快能耗限額、產品設備能效強制性國家標準制修訂。

    • 實施國家節水行動,建立水資源剛性約束制度,強化農業節水增效、工業節水減排和城鎮節水降損,鼓勵再生水利用,單位GDP用水量下降16%左右。

    • 加強土地節約集約利用,加大批而未供和閑置土地處置力度,盤活城鎮低效用地,支持工礦廢棄土地恢復利用,完善土地復合利用、立體開發支持政策,新增建設用地規模控制在2950萬畝以內,推動單位GDP建設用地使用面積穩步下降。

    • 提高礦產資源開發保護水平,發展綠色礦業,建設綠色礦山。

    (2)構建資源循環利用體系

    全面推行循環經濟理念,構建多層次資源高效循環利用體系。

    • 深入推進園區循環化改造,補齊和延伸產業鏈,推進能源資源梯級利用、廢物循環利用和污染物集中處置。

    • 加強大宗固體廢棄物綜合利用,規范發展再制造產業。

    • 加快發展種養有機結合的循環農業。加強廢舊物品回收設施規劃建設,完善城市廢舊物品回收分揀體系。

    • 推行生產企業“逆向回收”等模式,建立健全線上線下融合、流向可控的資源回收體系。

    • 拓展生產者責任延伸制度覆蓋范圍。推進快遞包裝減量化、標準化、循環化。

    (3)大力發展綠色經濟

    堅決遏制高耗能、高排放項目盲目發展,推動綠色轉型實現積極發展。

    • 壯大節能環保、清潔生產、清潔能源、生態環境、基礎設施綠色升級、綠色服務等產業,推廣合同能源管理、合同節水管理、環境污染第三方治理等服務模式。

    • 推動煤炭等化石能源清潔高效利用,推進鋼鐵、石化、建材等行業綠色化改造,加快大宗貨物和中長途貨物運輸“公轉鐵”、“公轉水”。

    • 推動城市公交和物流配送車輛電動化。

    • 構建市場導向的綠色技術創新體系,實施綠色技術創新攻關行動,開展重點行業和重點產品資源效率對標提升行動。

    • 建立統一的綠色產品標準、認證、標識體系,完善節能家電、高效照明產品、節水器具推廣機制。

    • 深入開展綠色生活創建行動。

    圖片


     7 
    實行高水平對外開放
    開拓合作共贏新局面 


    堅持實施更大范圍、更寬領域、更深層次對外開放,依托我國超大規模市場優勢,促進國際合作,實現互利共贏,推動共建“一帶一路”行穩致遠,推動構建人類命運共同體。

    ▌1.?建設更高水平開放型經濟新體制

    全面提高對外開放水平,推進貿易和投資自由化便利化,持續深化商品和要素流動型開放,穩步拓展規則、規制、管理、標準等制度型開放。

    (1)加快推進制度型開放

    構建與國際通行規則相銜接的制度體系和監管模式。

    • 健全外商投資準入前國民待遇加負面清單管理制度,進一步縮減外資準入負面清單,落實準入后國民待遇,促進內外資企業公平競爭。

    • 建立健全跨境服務貿易負面清單管理制度,健全技術貿易促進體系。

    • 穩慎推進人民幣國際化,堅持市場驅動和企業自主選擇,營造以人民幣自由使用為基礎的新型互利合作關系。

    • 完善出入境、海關、外匯、稅收等環節管理服務。

    (2)提升對外開放平臺功能

    統籌推進各類開放平臺建設,打造開放層次更高、營商環境更優、輻射作用更強的開放新高地。

    (3)優化區域開放布局

    鼓勵各地立足比較優勢擴大開放,強化區域間開放聯動,構建陸海內外聯動、東西雙向互濟的開放格局。

    (4)健全開放安全保障體系

    • 構筑與更高水平開放相匹配的監管和風險防控體系。

    • 健全產業損害預警體系,豐富貿易調整援助、貿易救濟等政策工具,妥善應對經貿摩擦。

    ▌2. 推動共建“一帶一路”高質量發展,推進基礎設施互聯互通

    • 堅持共商共建共享原則,秉持綠色、開放、廉潔理念,深化務實合作,加強安全保障,促進共同發展。

    • 推動陸海天網四位一體聯通,以“六廊六路多國多港”為基本框架,構建以新亞歐大陸橋等經濟走廊為引領,以中歐班列、陸海新通道等大通道和信息高速路為骨架,以鐵路、港口、管網等為依托的互聯互通網絡,打造國際陸海貿易新通道。

    • 聚焦關鍵通道和關鍵城市,有序推動重大合作項目建設,將高質量、可持續、抗風險、價格合理、包容可及目標融入項目建設全過程。

    • 提高中歐班列開行質量,推動國際陸運貿易規則制定。

    • 擴大“絲路海運”品牌影響。

    • 推進福建、新疆建設“一帶一路”核心區。

    • 推進“一帶一路”空間信息走廊建設。

    • 建設“空中絲綢之路”。


     8 
    統籌發展和安全
    全面提高公共安全保障能力 


    堅持人民至上、生命至上,健全公共安全體制機制,嚴格落實公共安全責任和管理制度,保障人民生命安全。

    ▌1. 提高安全生產水平

    完善和落實安全生產責任制,建立公共安全隱患排查和安全預防控制體系。

    • 建立企業全員安全生產責任制度,壓實企業安全生產主體責任。

    • 加強安全生產監測預警和監管監察執法,深入推進危險化學品、礦山、建筑施工、交通、消防、民爆、特種設備等重點領域安全整治,實行重大隱患治理逐級掛牌督辦和整改效果評價。

    • 推進企業安全生產標準化建設,加強工業園區等重點區域安全管理。

    • 加強礦山深部開采與重大災害防治等領域先進技術裝備創新應用,推進危險崗位機器人替代。

    • 在重點領域推進安全生產責任保險全覆蓋。

    ▌2. 完善國家應急管理體系

    構建統一指揮、專常兼備、反應靈敏、上下聯動的應急管理體制,優化國家應急管理能力體系建設,提高防災減災抗災救災能力。

    • 堅持分級負責、屬地為主,健全中央與地方分級響應機制,強化跨區域、跨流域災害事故應急協同聯動。

    • 開展災害事故風險隱患排查治理,實施公共基礎設施安全加固和自然災害防治能力提升工程,提升洪澇干旱、森林草原火災、地質災害、氣象災害、地震等自然災害防御工程標準。

    • 加強國家綜合性消防救援隊伍建設,增強全災種救援能力。

    • 加強和完善航空應急救援體系與能力。

    • 科學調整應急物資儲備品類、規模和結構,提高快速調配和緊急運輸能力。

    • 構建應急指揮信息和綜合監測預警網絡體系,加強極端條件應急救援通信保障能力建設。

    • 發展巨災保險。 

    來源:中國建設報建筑半月談
    作者:欒德成
    版權:歸作者所有,侵刪。


    020-22093641 zlexpo@zlexpo.org 留言咨詢 參展聯絡 參觀聯絡 參展聯絡
     

    首 頁 展會概況 展商服務 觀眾服務 預約參觀 線上參展 新聞資訊 合作媒體 聯系我們 高峰論壇 資料下載 English

    導航
  • 500av导航大全精品