• 當前位置: 首頁 > 新聞資訊 > 行業新聞 > 詳細內容

    中國裝配式建筑近70年!細看行業發展現狀,及重要政策匯總

    廣東建筑工業化展     2022-03-22     1853

    圖片

    2021年10月,中共中央 、國務院印發了《關于完整準確全面貫徹新發展理念做好碳達峰碳中和工作的意見》,提出到2025年非化石能源消費比重達到20%左右;2030年,非化石能源消費比重達到25%左右;2060年,非化石能源消費比重達到80%以上,順利實現碳中和。而裝配式建筑作為一種新型建造方式,可以推動傳統建筑業從分散、落后的手工業生產方式,跨越到以現代技術為基礎的社會化大工業生產方式,有利于實現“提高質量、提高效率、減少人工、節能減排”的“兩提兩減”目標,從而提高勞動生產率,改善作業環境,降低勞動力依賴,提升建筑業對實現“碳達峰、碳中和”目標的貢獻度,是建筑行業轉型發展的必由之路。

    圖片

    圖片來源:千圖網


    我國裝配式建筑已經發展了近70年,從手工作業到機械化生產、從借鑒到自我創新,有過高潮也經歷過低谷。20世紀50年代,我國借鑒前蘇聯和東歐各國的經驗在國內推行裝配式建筑,國內工業建設熱情高漲,以混凝土結構為主的裝配式建筑得到快速發展。到了80年代,由于抗震性能差,防水、隔音等問題的出現,裝配式建筑發展進入低谷期。進入21世紀,在“環保趨嚴+勞動力緊缺”背景下,裝配式建筑迎來發展新契機。2013年以來,中央及地方政府持續出臺相關政策大力推廣裝配式建筑,加之裝配式技術發展日趨成熟,形成了如裝配式框架結構、裝配式剪力墻結構等多種形式的建筑技術,我國裝配式建筑行業迎來快速發展新階段。


    圖片


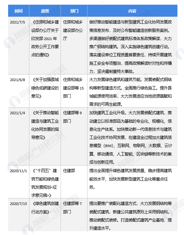
    制造業轉型升級大背景下,中央層面持續出臺相關政策推進裝配式建筑行業的發展。2016年是中國裝配式建筑開局之年,當年9月國務院辦公廳發布《關于大力發展裝配式建筑的指導意見》中指出要多層面、多角度的發展裝配式建筑行業。近幾年,一系列政策的頒布,從行業規范、項目扶持、技術監督體系建設等方面加快了我國裝配式建筑行業的發展。


    截止2021年中國裝配式建筑行業重要政策匯總


    圖片

    圖片


    行業發展現狀


    1、建筑面積:新開工面積及占比穩步增長


    我國建筑業當前仍是一個勞動密集型、以現澆建造方式為主的傳統產業,傳統建造方式提供的建筑產品已不能滿足人們對高品質建筑產品的美好需求。為此,我國需要大力發展裝配式建筑。


    隨著各地積極推進裝配式建筑項目落地,我國新建裝配式建筑規模不斷壯大。據住建部數據統計,2016-2020年我國新建裝配式建筑面積逐年增長,2020年,全國31個省、自治區、直轄市和新疆生產建設兵團新開工裝配式建筑共計6.3億平方米,較2019年增長50%,占新建建筑面積的比例約為20.5%,完成了《“十三五”裝配式建筑行動方案》確定的到2020年達到15%以上的工作目標。


    16-20我國裝配式建筑新開工建筑面積及占比情況


    圖片


    2、項目類型結構:PC結構建筑占比最大


    從裝配式建筑項目類型結構看,新開工裝配式混凝土結構建筑4.3億平方米,較2019年增長59.3%,占新開工裝配式建筑的比例為68.3%;裝配式鋼結構建筑1.9億平方米,較2019年增長46%,占新開工裝配式建筑的比例為30.2%。其中,新開工裝配式鋼結構住宅1206萬平方米,較2019年增長33%。裝配式鋼結構集成模塊建筑得到快速推廣,為新冠肺炎疫情防控發揮了重要作用。


    2020年中國裝配式建筑結構類型分布情況


    圖片


    3、產業基地規模:兩級基地協同發展


    隨著政策驅動和市場內生動力的增強,裝配式建筑產業基地發展迅速。根據住建部《2020年度全國裝配式建筑發展通報》數據,截至2020年,全國共創建國家級裝配式建筑產業基地328個,占比27%;省級產業基地908個,占比73%。


    4、項目地域分布:區域進程穩步推進


    根據住建部發布的《2020年度全國裝配式建筑發展情況的通報》,京津冀、長三角、珠三角三大城市群為重點推進地區,常住人口超過300萬的其他城市為積極推進地區,其余城市為鼓勵推進地區。從2017-2019年的統計情況上來看,重點推進地區新開工裝配式建筑面積分別為7511萬平方米、13538萬平方米、19678萬平方米,占全國的比例分別為47.2%、46.8%、47.1%,裝配式建筑在東部發達地區繼續引領全國的發展,同時,其他一些省市也逐漸呈規模化發展局面。2020年,重點推進地區新開工裝配式建筑占全國的比例為54.6%,達到34398萬平方米;積極推進地區和鼓勵推進地區占45.4%,達到28602萬平方米,重點推進地區所占比重較2019年進一步提高。其中,上海市新開工裝配式建筑占新建建筑的比例為91.7%,北京市40.2%,天津市、江蘇省、浙江省、湖南省和海南省均超過30%。



    行業競爭格局


    裝配式建筑產能主要分布在湖南、江蘇、山東、江西等地,其中湖南省的產能占比最高,且主要是PC結構產能。這主要是因為中國最大的PC構建制造商和PC設備生產商——遠大住工總部位于湖南長沙,為湖南省發展裝配式PC建筑提供了便利條件。根據中建部發布數據,2020年湖南省裝配式混凝結構產能占比19.8%,江蘇11.5%,排名第二;山東9.6%,排名第三。

    鋼結構方面,中國裝配式鋼結構產能則主要集中在長三角地區,其中江蘇省的鋼結構產能占比約為1/5,位居首位。


    行業發展前景及趨勢預測


    1、國家層面:“十四五”建設繼續推進


    根據住建部發布的對裝配式建筑行業制定了中長期發展目標,到2020年,基本形成適應建筑產業現代化的市場機制和發展環境、建筑產業現代化技術體系基本成熟;2021年——2025年,裝配式建筑面積占比逐步提升至30%。2021年,作為“十四五”開局之年,國家不斷出臺政策推廣裝配式建筑,要求提升建筑過程中的裝配化比率。


     2021年政策回顧 


    中共中央國務院印發《關于完整準確全面貫徹新發展理念做好碳達峰碳中和工作的意見》明確:在城鄉規劃建設管理各環節全面落實綠色低碳要求。實施工程建設全過程綠色建造,健全建筑拆除管理制度,杜絕大拆大建。


    中辦國辦印發《關于推動城鄉建設綠色發展的意見》明確:大力發展裝配式建筑,重點推動鋼結構裝配式住宅建設,不斷提升構件標準化水平,推動形成完整產業鏈,推動智能建造和建筑工業化協同發展。


    國務院關于印發2030年前碳達峰行動方案的通知明確:推廣綠色低碳建材和綠色建造方式,加快推進新型建筑工業化,大力發展裝配式建筑,推廣鋼結構住宅,推動建材循環利用,強化綠色設計和綠色施工管理。加強縣城綠色低碳建設。

    中辦、國辦印發《關于深入打好污染防治攻堅戰的意見》強調:處理好減污降碳和能源安全、產業鏈供應鏈安全、糧食安全、群眾正常生活的關系,落實2030年應對氣候變化國家自主貢獻目標,以能源、工業、城鄉建設、交通運輸等領域和鋼鐵、有色金屬、建材、石化化工等行業為重點,深入開展碳達峰行動。


    國務院辦公廳印發要素市場化配置綜合改革試點總體方案明確:支持優質科技型企業上市或掛牌融資。


    國務院發布《國務院關于開展營商環境創新試點工作的意見》,決定選擇北京、上海、重慶、杭州、廣州、深圳6個城市為首批試點城市,開展營商環境創新試點工作。


    國務院辦公廳印發《關于進一步加大對中小企業紓困幫扶力度的通知》明確:進一步落實《保障中小企業款項支付條例》,制定保障中小企業款項支付投訴處理辦法,加強大型企業應付賬款管理,對濫用市場優勢地位逾期占用、惡意拖欠中小企業賬款行為,加大聯合懲戒力度。


    國新辦《關于推動城鄉建設綠色發展的意見》發布會指出:“十三五”期間,累計建成裝配式建筑面積達16億平方米,年均增長率為54%。其中,2021年新開工裝配式建筑占新建建筑的比例達到了20.5%。2020年全國新開工鋼結構建筑1.9億平方米,較2019年增長46%,占新開工裝配式建筑的比例為30.2%。其中,新開工的鋼結構住宅約1200萬平方米,較2019年增長了33%。


    軍委后勤保障部下發推進軍隊營區綠色低碳建設指導意見明確:到“十四五”末,新建建筑普遍達到基本級綠色建筑要求,具備條件營區全部實行物業社會化管理、駐城市部隊綠地率不低于25%、生活垃圾回收利用率達35%以上。


    住房和城鄉建設部、應急管理部聯合發文強調:城區常住人口300萬人口以下城市嚴格限制新建150米以上超高層建筑,不得新建250米以上超高層建筑。城區常住人口300萬以上城市嚴格限制新建250米以上超高層建筑,不得新建500米以上超高層建筑。實行超高層建筑決策責任終身制。


    住房和城鄉建設部印發綠色建造技術導則(試行)強調,綠色建造應將綠色發展理念融入工程策劃、設計、施工、交付的建造全過程,充分體現綠色化、工業化、信息化、集約化和產業化的總體特征。


    住房和城鄉建設部正式發布《房屋建筑和市政基礎設施工程危及生產安全施工工藝、設備和材料淘汰目錄(第一批)》的公告。目錄共淘汰22項施工工藝、設備和材料,其中,竹(木)腳手架和現場簡易制作鋼筋保護層墊塊工藝被禁止,門式鋼管支撐架被限制。


    住房和城鄉建設部發布關于印發危險性較大的分部分項工程專項施工方案編制指南的通知,內容包含基坑、模板支撐體系、腳手架等九類工程。


    住房和城鄉建設部辦公廳印發《關于開展第一批城市更新試點工作的通知》明確:要因地制宜探索城市更新的工作機制、實施模式、支持政策、技術方法和管理制度,推動城市結構優化、功能完善和品質提升,形成可復制、可推廣的經驗做法,引導各地互學互鑒,科學有序實施城市更新行動。


    國家發改委等十部門印發全國特色小鎮規范健康發展導則明確:大力發展綠色建筑,推廣裝配式建筑、節能門窗和綠色建材,推進綠色施工。


    工業和信息化部、科技部、自然資源部等三部委聯合發布《“十四五”原材料工業發展規劃》明確:到2025年,粗鋼、水泥等重點原材料大宗產品產能只減不增。


    工業和信息化部等八部門聯合印發《物聯網新型基礎設施建設三年行動計劃(2021-2023年)》明確:加快智能傳感器、射頻識別(RFID)、二維碼、近場通信、低功耗廣域網等物聯網技術在建材部品生產采購運輸、BIM協同設計、智慧工地、智慧運維、智慧建筑等方面的應用。利用物聯網技術提升對建造質量、人員安全、綠色施工的智能管理與監管水平。


    生態環境部18部門印發《“十四五”時期“無廢城市”建設工作方案》明確:大力發展節能低碳建筑,全面推廣綠色低碳建材,推動建筑材料循環利用。落實建設單位建筑垃圾減量化的主體責任,將建筑垃圾減量化措施費用納入工程概算。以保障性住房、政策投資或以政府投資為主的公建項目為重點,大力發展裝配式建筑,有序提高綠色建筑占新建建筑的比例。


    工業和信息化部印發《“十四五”工業綠色發展規劃》明確:堅持把創新作為第一驅動力,強化科技創新和制度創新,優化創新體系,激發創新活力,加快綠色低碳科技3革命,培育壯大工業綠色發展新動能。


    民航局印發推動民航智能建造與建筑工業化協同發展行動方案明確:加大裝配式建筑應用比例。機場航站區和工作區的建筑按不低于各地裝配式建筑實施要求執行。鼓勵具備實施條件的直屬單位建設項目優先選用裝配式方式建造。拓展飛行區裝配式應用場景,鼓勵在充分論證的基礎上采用裝配式建造方式。挖掘裝配式產業體系資源,充分利用當地裝配式構件智能制造生產線及信息化工廠生產機場裝配式構件。


    2、地方層面:上海“十四五”規劃領銜全國


    為了促進裝配式建筑的發展,各省根據本省份現狀制定了“十四五”期間的裝配式建筑發展目標,其中,上海市對裝配式建筑的普及要求領銜全國。其他地方支持裝配式建筑發展的力度也繼續加大。


     2021年地方政策匯總 


    北京市住建委等十部門印發北京市綠色建筑創建行動實施方案(2020年-2022年)明確:穩步推進裝配式混凝土結構發展,大力推廣鋼結構建造方式,新建公共建筑原則上采用鋼結構。2022年,實現裝配式建筑占新建建筑面積比例達到35%以上。


    天津市住房和城鄉建設委員會印發建筑業 “十四五”規劃明確:合理布局裝配式建筑,完善產業鏈建設,做好整體布局、建設產業平臺、加大推廣力度。


    上海市印發《上海市裝配式建筑“十四五”規劃》明確:通過政府引導和市場調節,到2025年,完善適應上海特點的裝配式建筑制度體系、技術體系、生產體系、建造體系和監管體系,使裝配式建筑成為上海地區的主要建設方式。


    河北省發布住房和城鄉建設“十四五”規劃強調:到“十四五”末,城鎮新建綠色建筑占當年新建建筑比例達到 100%,新建裝配式建筑占當年新建建筑比例達到 30%。


    河南省十部門印發完善質量保障體系提升建筑工程品質實施意見明確:充分體現綠色發展的理念,協同推進裝配式建筑與綠色建筑、超低能耗建筑;突出裝配式建筑優勢和特點,推行裝配式內裝,推廣新型建造方式;開展裝配式超低能耗建筑工程示范,開展鋼結構裝配式住宅建設試點,研究實踐裝配式農房建設。


    遼寧省七部門印發遼寧省新型城市基礎設施建設實施方案明確:到2025年底,全省裝配式建筑占新建建筑面積比例達到30%。全省智能建造與建筑工業化政策體系和技術體系基本建立,建筑工業化、數字化、智能化水平顯著提高,培養一批智能建造優勢企業。


    黑龍江省印發“十四五”城鎮住房發展規劃明確:提高住宅綠色建筑、裝配式建筑和全裝修比重;推行裝配式和全裝修住宅。在權限范圍內,進一步研究制定并落實好裝配式建筑和全裝修建筑在建設、經營等環節的稅費減免和財政補貼政策,充分發揮財政資金的杠桿作用。


    吉林省印發《吉林省綠色建筑創建實施方案》明確:2022年,當年城鎮新建建筑中綠色建筑面積占比達到70%,到2025年,當年城鎮新建建筑中綠色建筑面積占比達到80%。國有資金投資(以國有資金投資為主)的體育、教育、文化、衛生等公益性建筑、保障性住房、棚戶區改造及市政基礎設施等項目應率先采用裝配式建筑。提升裝配式施工水平,大力發展全裝修,推行工程總承包,確保工程質量安全。


    內蒙古自治區政府印發促進新型建筑工業化綠色發展實施意見明確:到2025年,全區裝配式建筑占當年新建建筑面積比例力爭達到30%以上,其中,呼和浩特市、包頭市主城區達到40%以上,其他盟市所在地主城區力爭達到20%以上;到2030年,全區裝配式建筑占當年新建建筑面積比例達到40%以上。


    山東省人民政府印發山東半島城市群發展規劃明確:到2025年,累計新增綠色建筑面積5億平方米以上,新開工裝配式建筑占新建建筑比例達到40%以上。


    山西省印發《山西省綠色建筑創建行動方案》明確:2022年全省當年新開工裝配式建筑600萬平方米,裝配式建筑占新建建筑面積的比例達到21%。


    安徽省印發《安徽省“十四五”裝配式建筑發展規劃》明確:到2025年,各設區的市培育或引進設計施工一體化企業不少于3家,培育一批集設計、生產、施工于一體的裝配式建筑企業,產能達到5000萬平方米,裝配式建筑占到新建建筑面積的30%。


    江蘇省印發建筑業十四五發展規劃明確:十四五期間,新開工裝配式建筑占同期新開工建筑面積比達 50%,成品化住房占新建住宅 70%,裝配化裝修占成品住房 30%。


    陜西17部門共同推動智能建造與新型建筑工業化協同發展實施意見明確:到2025年,新型建筑工業化政策體系和產業體系基本建立,裝配式建筑占新建建筑的比例30%以上,城市中心城區住宅建筑實施全裝修,適應新型建筑工業化的開發、設計、施工、監理和生產企業、設備、技術、人才等綜合能力得到顯著提升。


    甘肅省人民政府辦公廳印發《甘肅省新型城鎮化規劃(2021-2035年)》明確:推行低碳化生產生活方式。積極發展光伏、光熱和風能利用等分布式能源,推行多能互補、安全清潔的城市供熱供冷體系。推廣綠色建材、裝配式建筑和鋼結構住宅,支持建設超低能耗和近零能耗建筑,建設低碳城市。


    青海省17部門印發智能建造與新型建筑工業化協同發展實施意見明確:到2025年,西寧市、海東市裝配式建筑占新建建筑的比例20%以上,其他各州裝配式建筑占新建建筑的比例10%以上。


    寧夏五部門發文明確:政府投資項目80%采用裝配式建筑,2022年50%的政府投資項目實行裝配式建筑進行建設,力爭2023年80%的政府投資項目實行裝配式建筑進行建設,且裝配率不低于35%。


    福建省九部門印發加快推動新型建筑工業化發展實施意見明確:到 2025年,全省實現裝配式建筑占新建建筑的建筑面積比例達到35%以上。


    江西省“十四五”住房城鄉建設發展規劃明確:到2025年,裝配式建筑新開工面積占新建建筑總面積的比例達到40%。


    湖北省印發長江經濟帶綠色發展“十四五”規劃明確:大力發展裝配式建筑,培育一批裝配式建筑設計、施工、部品部件規模化生產企業和工程總承包企業。


    湖南省發展和改革委員會印發《湖南省“十四五”新型城鎮化規劃》明確:加快新型建筑工業化發展,推廣新型綠色建造方式,大力發展裝配式建筑。提高綠色建材應用比例,加快推進綠色建材產品評價認證,推進既有建筑綠色化改造。


    新疆16部門聯合印發關于進一步推進自治區裝配式建筑發展的若干意見明確:2025年,全區裝配式建筑占新建建筑面積的比例達到30%。到2025年,全區新增5個國家級和15個自治區級裝配式建筑產業基地,新建示范項目100個,形成涵蓋裝配式建筑設計、部品構件生產加工、施工安裝、竣工驗收、后期運營管理全過程的裝配式建筑地方標準體系。


    西藏自治區印發建筑業發展“十四五”規劃明確:加快推進裝配式建筑和綠色建筑發展,到 2025 年,全區城鎮每年新開工裝配式建筑占當年新建建筑的比例達到 30%以上。


    云南省印發《云南省“十四五”建筑業發展規劃》明確:到“十四五”末,城鎮裝配式建筑和采用裝配式技術體系的建筑占新開工建筑面積比重預期達30%。


    貴州省“十四五”新型建材產業發展規劃明確:推進建筑節能,大力發展裝配式建筑、綠色建筑,要求新型建材產業加強綠色化、智能化、高品質和高性能的新型建材產品開發與推廣應用。


    重慶市印發《重慶市現代建筑產業發展規劃(2021~2025年)意見》明確:到2025年,裝配式建筑占全市新建建筑面積達到30%。


    四川省印發“十四五”建筑業發展規劃明確:到2025年,全省新開工裝配式建筑占新建建筑40%;在市政橋梁、13綜合管廊、城市軌道交通等市政基礎設施項目中積極推行裝配式技術,在施工現場辦公用房、施工圍擋、場地硬化、臨時道路等臨時設施中推廣使用標準化預制部品部件。


    廣東省建筑業“十四五”發展規劃明確:到2025年,珠三角地區城市裝配式建筑占新建建筑面積比例達到35%以上,常住人口超過300萬的粵東西北地級市中心城區達到30%以上,其他地區達到20%以上。


    廣西印發新型建筑工業化發展“十四五”專項規劃征求意見明確:到2025年,形成一批研發能力強、掌握核心技術、具有自主創新能力、有能力輻射東盟和華南、西部省份的新型建筑工業化領軍企業,全區裝配式建筑項目建筑面積占新建建筑面積的比例達到30%以上。


    海南省發布綠色建筑/裝配式建筑十四五規劃2021-2025明確:到2025年末,裝配式建筑占新建建筑比例大于80%;建成國家級裝配式建筑示范城市2個;實現預制構件年產能供需平衡。



    素材來源:綠色裝配式建筑網
    圖片
    2022年展會預告

    第11屆廣東新型建筑工業化與裝配式建筑展覽會
    暨綠色智能建造與智慧工地技術設備展覽會

    時間:2022年8月3-5日
    地點:廣州廣交會展館

    更宏大的規模、更精彩的呈現
    2022年8月  廣州再見

    020-22093641 zlexpo@zlexpo.org 留言咨詢 參展聯絡 參觀聯絡 參展聯絡
     

    首 頁 展會概況 展商服務 觀眾服務 預約參觀 線上參展 新聞資訊 合作媒體 聯系我們 高峰論壇 資料下載 English

    導航
  • 500av导航大全精品